Warning: mysqli_affected_rows() expects exactly 1 parameter, 0 given in C:\wwwroot\www.metec.com.cn\inc\class.database.php on line 171 宜宾三江新区主导产业企业(含民营企业)2026年第二季度人才引进(招聘)岗位需求公告 - 招贤纳士 - 宜宾机电一体化研究所

关于我们 AboutUs
你现在的位置是: 网站首页>关于我们>招贤纳士

宜宾三江新区主导产业企业(含民营企业)2026年第二季度人才引进(招聘)岗位需求公告


点击数:99 发布日期:2026-04-07 00:00:00 来源: 宜宾机电一体化研究所


为全面深入实施“人才强区”战略,加快建设人才聚集高地,为三江新区高质量发展提供科技人才和产业人才支撑,决定面向社会发布主导产业企业(含民营企业)2026年第二季度人才引进(招聘)岗位需求。现将具体事宜公告如下。

一、引进(招聘)计划

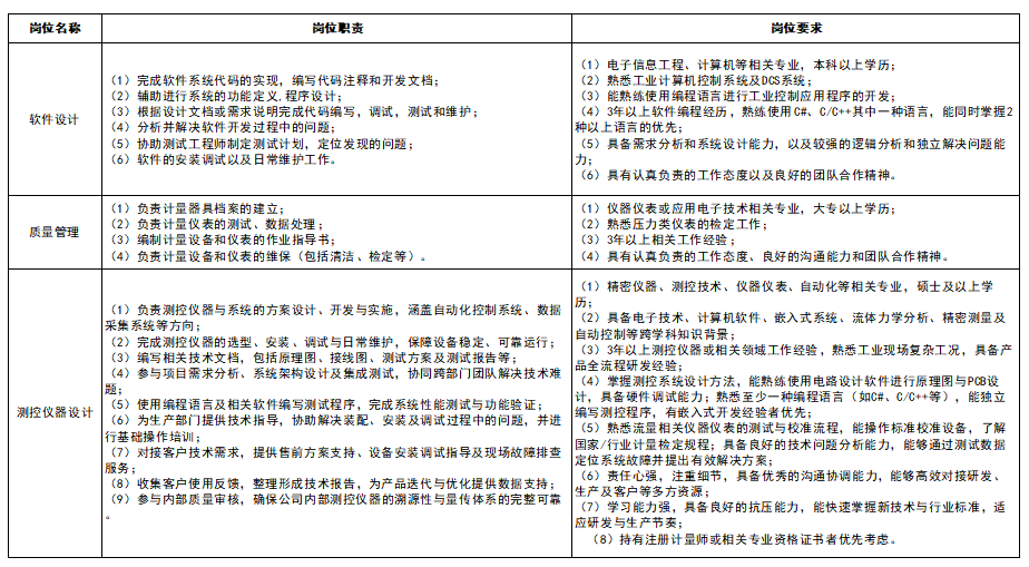
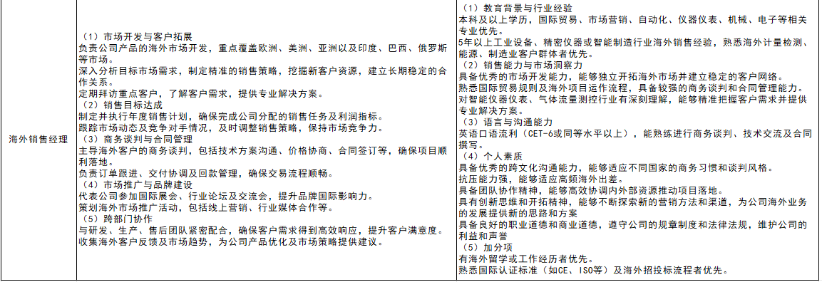
本次区内15家主导产业企业(含民营企业)共计划引进(招聘)1268人,其中博士研究生10人、硕士研究生170人、本科632人、大专456人,详见附件2。

二、对象范围

(一)新引进高层次人才。此前无宜宾市内工作经历的社会在职、非在职人员,如符合三江新区新引进高层次人才资格条件,且按程序备案认定的,可按规定申请享受人才政策待遇(详见本公告第五条)。本次新引进高层次人才最高认定为C1类人才。

(二)其他新招聘人才。社会在职、非在职人员,根据个人资格条件,经认定后,可按规定申请享受人才政策待遇(详见本公告第五条)。

三、资格条件

(一)基本条件

1.思想政治素质好,遵纪守法,品行端正,有良好的职业道德;

2.爱岗敬业,有较强的事业心和责任感,专业知识扎实,开拓创新和团结协作意识较强;

3.身体健康;

4.有下列情况之一者不得报名:(1)曾受过司法机关刑事处罚的;(2)涉嫌违纪违法正在接受审查调查的;(3)尚在党纪政务处分影响期内的;(4)曾被开除公职、被辞退的;(5)其他不适宜报名的情形。

(二)新引进高层次人才资格条件

1.符合三江新区D类及以上人才标准(详见附件1);

2.此前无宜宾市工作经历,未享受过宜宾市各级人才政策;

3.符合招聘岗位要求的各项资格条件(详见附件2);

4.新引进C1类、C2类人才不超过45周岁,D类人才不超过40周岁。

(三)其他新招聘人才资格条件

1.符合三江新区F类及以上人才标准(详见附件1);

2.符合招聘岗位要求的各项资格条件(详见附件2)。

四、引进(招聘)程序

(一)报名

本次报名采用网络报名方式,应聘人员需如实填写个人简历,并按照用人单位要求,将简历及其他报名所需资料发送至对应邮箱或网站。

(二)招聘

各主导产业企业根据报名人员资格审查等情况自主开展招聘工作,自行确定应聘方式和时间。

(三)入职及相关手续办理

各主导产业企业需于2026年6月30日前完成本次人才引进(招聘)工作。如作为新引进高层次人才的,需由用人单位按程序于2026年7月15日—25日(不含节假日)内提交备案认定资料。逾期未提交的,原则上不作为新引进人才备案认定,不享受新引进高层次人才政策待遇,仅能按照其他新招聘人才申请享受人才政策待遇。

五、人才政策待遇

(一)新引进高层次人才入职并按程序备案认定后,在三江新区最低服务年限为5年,可按照《宜宾三江新区人才计划若干支持政策(修订)》及其实施细则有关程序和要求申请享受安家补助、购房补贴、落户补贴、生活补助、留才奖励、人才公寓、人才绿卡及政策规定的其他人才待遇

(二)其他新招聘人才入职并进行人才认定后,可按照《宜宾三江新区人才计划若干支持政策(修订)》及其实施细则有关程序和要求申请享受购房补贴、落户补贴、生活补助、留才奖励、大学生租房补贴、人才绿卡及政策规定的其他人才待遇(不含安家补助、人才公寓)

六、其他事项

(一)本次人才引进(招聘)岗位需求广泛,涵盖不同层次与专业背景,新引进高层次人才和其他新招聘人才不区分特定岗位,凡符合条件者均可报名,满足三江新区新引进高层次人才资格条件且按程序完成备案认定的,可依规申请享受相应政策待遇。

(二)本公告及未尽事宜由区党群工作部会同各用人单位负责解释。

(三)宜宾三江新区党群工作部咨询电话:0831-20263330831-2108090;各用人单位咨询电话详见岗位表。

(四)凡来区求职创业人才,符合条件的(详见下方二维码)可短期申请入住三江新区青年人才驿站。



附件:

附件1:宜宾三江新区产业人才目录

附件2:三江新区2026年第二季度新引进人才岗位需求汇总表




 


【责任编辑:(Top) 返回页面顶端
客服电话:0831-3541948或3541949宜宾机电一体化研究所 版权所有 蜀ICP备14023603号-1 管理 川公网安备 51150002000765号
技术支持:宜宾网站建设